Why AI for sales?
Why personalization drives profit
Since AI adoption is accelerating, in 2026 personalization and sales-oriented AI is becoming a competitive necessity.
Generated by companies that excel in personalizing offers.
Percentage of business customers who expect proactive offers.
Increase in average order value in e-commerce through personalization and AI suggestions.
Two-thirds of companies use AI for both internal optimizations and external customers.
Among companies with the best AI adoption, 82% use it for growth, not just efficiency.
What do these figures say? To justify the investment (ROI) in AI, one can start with sales, especially for junior reps, with an orientation toward growth, not just efficiency (e.g., cost cutting).
Furthermore, in B2B, partner expectations are rising (the 75% who expect proactive offers). The inability to upsell (offering a better product) and especially cross-sell (offering complementary products) can lose the customer, in favor of your competitors.
See measurable KPIs in AI adoption in Ch. 2.2
'Brownfield' context
The US Wholesale & Retail sector consistently shows one of the highest voluntary turnover rates, hovering between 24% and 26% annually (Source: Mercer). When a senior rep leaves, they take the "tribal knowledge" of the legacy products with them. A well-trained AI system keeps this know-how as institutional property.
The ERP is not a sales engine
- Sales reps do not always know the full catalog and all complementary products. Sometimes they forget active promotions and management's sales strategy.
- Management cannot manually verify every offer, sometimes losing control over minimum and maximum prices or over upsell or cross-sell opportunities.
- Most ERPs do not offer native facilities to prevent these revenue losses.
The ERP is a passive platform; companies need an active consultant. This is the difference between management and sales intelligence while respecting company image.
Scenario: A new rep takes an order for a heating boiler.
Reality: They don't know which fittings are compatible.
Result: The customer receives the goods, but because they cannot be installed, they are dissatisfied and return the shipment.
A new rep often needs 6 months to learn a product catalog. Until then, they will only sell what the customer asks for.
See more about the generations of sales systems in Ch. 2.1Recommendation algorithms and business rules
What does AI do? Deep Learning algorithms analyze historical data to identify patterns and current customer context data (e.g., visit time), proposing complementary and cross-sell products (e.g., bought together) for the customer's specifics.
How can AI recommendations work in practice?
- Cross-sell (Bought Together): Statistical analysis: "95% of those who buy Pipe X also buy Elbow Y".
- Smart Substitute & Upsell: If the budget product is out of stock or not commercially recommended, AI proposes the premium alternative.
- Contextual: Suggestions based on the buyer's specific history.
The greatest efficiency increase in B2B software operations comes from implementing hybrid search, the combination of lexical search with semantic search (e.g., wood screw = self-tapping screw).
See in Guide #4 how you can interact faster with your own software
For example, AI Sales quoting software (OPTI Software platform) includes strict price rules (minimum, maximum, average, per customer or global) and the company's own associations: predefined rules between categories or product types.
Case Study: Quoting time reduced by 68% for an industrial distributor ERP
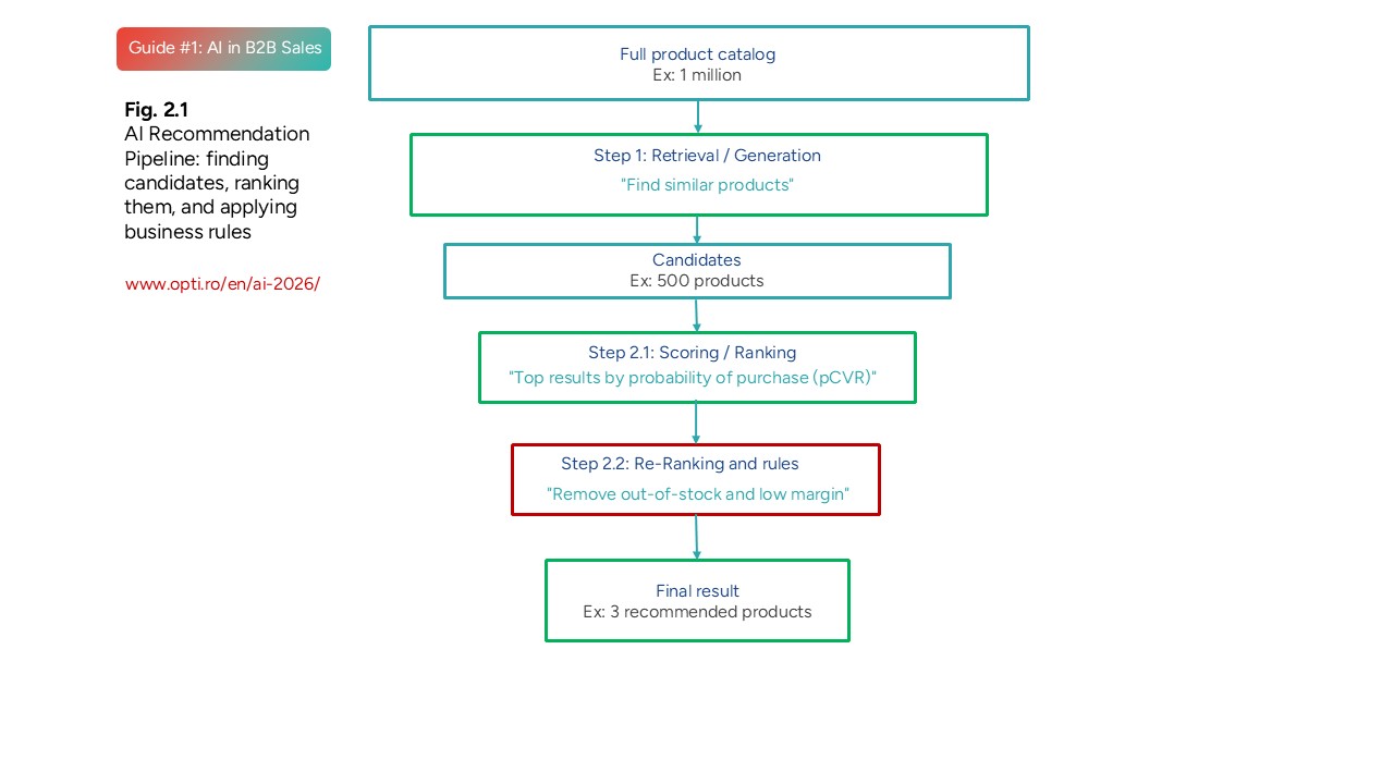
COMPLETE PRODUCT CATALOG (e.g. 1 million)
│
▼
STEP 1: RETRIEVAL/GENERATION (High speed, wide coverage)
"Find 500 similar products"
(Vector search + lexical filters)
│
▼
CANDIDATES (e.g. 500 products)
│
▼
STEP 2.1: SCORING / RANKING (Medium speed)
"Top items by probability of purchase (pCVR)"
(Deep Learning Neural Network)
│
▼
STEP 2.2: RE-RANKING AND RULES (Fast)
"Remove 0 stock and low margin"
(Post-processing through guardrails)
│
▼
FINAL RESULT (e.g. 3 recommended products)
See more about Deep Learning technology in Ch. 2.3
What human-AI collaboration looks like in sales
Increasing order value without human labor
Situation: Junior reps sell basic equipment (low margin) and constantly forget to sell installation accessories (high margin).
Solution: The system detects the lack of a critical accessory in the cart based on a predefined rule and alerts the rep before submission.
Additional Opportunity: The system also displays other products usually bought together with these two, and the rep can add them.
Result: Immediate increase in order value, measured by AOV per segment.
┌───────────────────────────────────────────┐
│ Initial Order │
│ "Heating Boiler" │
└───────────────────────────────────────────┘
│
▼
┌───────────────────────────────────────────┐
│ Hybrid recommendation system │
│ Rule: "Requires exhaust" │
│ AI from history: "Others buy Kit B" │
└───────────────────────────────────────────┘
│
▼
┌───────────────────────────────────────────┐
│ Rep to customer │
│ "Heating Boiler" │
│ + │
│ "Exhaust" │
└───────────────────────────────────────────┘
│
▼
┌───────────────────────────────────────────┐
│ Order value │
│ +22% (with ~0 human effort) │
└───────────────────────────────────────────┘
What happened?
Trigger: The sales rep's action (adding a product) triggers the query.
Hybrid intelligence: AI extrapolates historical associations ("The type of customer who bought a boiler also bought a kit") and passes the result through non-AI filters ("Do we have stock? Do we have margin?").
Action: The system doesn't just display a product, it can provide a sales rationale, transforming sales reps into consultants.
Rust-Belt AI for contract pricing compliance and liability protection
If AI hallucinates a price or promises a delivery date that isn't real, a company gets sued for breach of contract. Just as importantly, guardrails are needed to ensure the customer gets their specific negotiated price, not just a discount. Controlled AI can increase sales while protecting the company from legal and financial risks. Here are three ways:
1. The retirement cliff and turnover
Recruiting technical sales reps who truly understand products, compatibilities, and alternatives is difficult. In retail and distribution, many experienced specialists are retiring, according to a Mercer study. A junior rep needs time to learn a catalog of 200,000 products. Until then, they will sell exactly what the customer asks for, missing out on upsell and cross-sell opportunities.
What does AI change? It can turn know-how into institutional knowledge: it suggests to reps (especially new ones) what to sell according to company policies.
2. Contract Pricing Compliance vs. discounts
The Guardrails in this guide don't allow discounts at will. They ensure contract compliance: AI output will be filtered so that General Electric gets a specific price for bolts that Local LLC does not. This keeps the company margin as predicted.
What does AI change? It can suggest increasing order value (AOV). "Don't give a discount. Better suggest the premium package or an extended warranty service."
3. ERPs handle management, WMSs handle warehousing
Many prevalent ERPs in the US (e.g., NetSuite, Epicor, Sage, Infor, Microsoft D365, Oracle JD Edwards) are good for management. But selling is an active process. A decision-intelligence layer must be added.
- If stock for product A is zero, the ERP displays an error or a red field. The company needs: "X is missing, but Y exists in another warehouse."
- The rep tells the customer "we don't have it," and they call the competition. The sale was lost because the customer was not informed that substitutes were available.
What does AI change? It doesn't change ERP systems, but extends them. It automatically identifies similar products and proposes them as alternatives, saving the sale.
Attention, many WMSs (including modules in e.g., Odoo, Manhattan, or Oracle) are excellent for warehousing logic. But sales do not happen if the ERP knows there are 100 items, but the WMS knows 5 are quarantined (broken) and 20 are on a pallet at 10 meters height (hard to access). If you don't have real stock (present and accessible) in the ERP, correct data integration is the first step towards AI.
The hybrid approach in AI for sales
In our experience, implementations that scale combine modern AI with classic technology and rules, meaning a hybrid architecture.
You will use cloud-based AI tools (e.g., the Google Cloud technologies illustrated in this guide) or SaaS solutions (e.g., Algolia for search), under the control of the company's source of truth (e.g., ERP + WMS), which does not change.
To succeed, you will allow controlled AI integration with the ERP, standardize company data, and define commercial policies. These processes can also be done on-prem, see Ch. 2.4.4.
Case study: Algolia implementation for semantic search on the UiPath site
As we've shown, B2B sales grow with artificial intelligence. The rest of the guide explains the AI technologies, available deliverables, and implementation methodologies, including several decision frameworks for management.
The bottom line:
B2B sales can grow if the company invests in a hybrid AI architecture, by connecting AI to company data from its core systems (e.g., ERP, WMS).
Continuing in the guide:
Commercial rule examples in Chapter 2.5.1
Four industries and ten concrete deliverables in Chapter 3
What a minimal complete execution looks like in Chapter 4
Implementation plan and budgeting in Chapter 5
Do you want to know if these principles apply to your company? We can do a free audit.
Continue Exploring
Quick Questions
Why do recommendations and upsell become critical in B2B sales in 2026?
Because B2B complexity has exceeded what teams can handle manually: large catalogs, contractual pricing, distributed inventory, and multiple channels. Recommendations are no longer a nice-to-have feature, but infrastructure that reduces friction and increases sales efficiency.
Why do classic B2C approaches not work directly in B2B?
Because in B2B relevance alone is not enough. A recommendation can be perfectly relevant and still unusable if it violates margin rules, contracts, or delivery constraints. This is why AI must be combined with explicit business rules.
What real problems does AI solve in B2B sales?
It reduces quoting time, increases average order value through controlled cross-sell and bundling, and helps sales teams apply commercial policies consistently in complex scenarios.
Which KPIs actually matter in B2B?
Not just conversion. In B2B, margin, offer acceptance rate, time saved by sales teams, and reduction of commercial errors are equally important.
Is this guide about generic AI or real sales systems?
It is a guide focused exclusively on real, measurable implementations in companies with ERP systems, processes, and constraints. It does not promise magic, but engineering.
What is the TLDR (conclusion)?
This chapter explains where sales workflows actually break (catalog, quoting, compatibility, substitutions) and why AI matters only when it removes measurable, repeatable operational bottlenecks.
What technologies and methodologies are involved?
Technologies: ERP, CRM, Google Cloud, BigQuery, APIs, Data Warehouse, Identity, Access Control
Methodologies: sales process analysis, bottleneck mapping, KPI definition, baseline and uplift, business case, data governance, control design (stock/margin/permissions)
Request the complete PDF manual
The manual is also available as a complete PDF. OPTI Software sends exclusive Tech & Biz news once a month.



